无套和妇女做内谢,yin荡护士系列合集小说,妺妺窝人体色777777,一女三黑人玩4p惨叫a片

 
當前位置:首頁 >>新聞資訊 >>標簽關鍵字
國家知識產權局信息顯示,珠海量引科技有限公司申請一項名為“光開關和硅光芯片”的專利,公開號CN121299841A,申請日期為2025年12月。專利摘要顯示,本發明提供一種光開關和硅光芯片,光開關包括第一波導和第二波導,第一波導與第二波導并列設置;第二波導包括主體和設置在主體中的第一縫隙;第一波導由第一材料組成,主體由所述第一材料組成,第一縫隙填充有第二材料;第一材料的熱光系數大于第二材料的熱光系數;沿光傳播方向,光開關依次設置有輸入端口區、輸入耦合區、非耦合相位調制區、輸出耦合區和輸出端口區,輸入端口區、輸入耦合區、非耦合相位調制區、輸出耦合區和輸出端口區均設置在第一波導和第二波導上;在非耦合相位調制區的第一波導的寬度為450納米,在非耦合相位調制區的第二波導寬度為600納米。本發明在實現
查看 >>2026-04-10
GEK100系列,純硬件開關機芯片,不用擔心死機問題的開關機芯片,及一鍵開關機芯片的發展趨勢分析
純硬件開關機芯片GEK100系列,不用擔心死機問題的開關機芯片,及一鍵開關機芯片的發展趨勢分析在智能電子設備全面普及的今天,用戶對設備穩定性的要求愈發嚴苛,而開關機功能作為設備與用戶交互的第一道門檻,其可靠性直接決定了產品的用戶體驗與市場競爭力。然而,當前市面上多數電子設備仍受困于開關機過程中的死機難題——當設備遭遇程序跑飛、供電不穩、電磁干擾或ESD靜電沖擊時,往往會陷入“變磚”狀態,任何操作都無法響應,只能通過斷電、拔電源或扣電池的方式強制重啟。這一問題不僅給用戶帶來極大不便,尤其對鋰電池供電設備用戶極不友好,還迫使開發者額外增設復位按鍵,增加了研發成本與電路復雜度。在此背景下,純硬件架構的開關機芯片應運而生,其中GEK100系列憑借卓越的穩定性與適配性,為行業提供了“不用擔心死機”的優
查看 >>2026-04-10
國家知識產權局信息顯示,佛山市伊戈爾電子有限公司;吉安伊戈爾電氣有限公司申請一項名為“一種快速啟動開關電源”的專利,公開號CN121308528A,申請日期為2025年12月。專利摘要顯示,本發明涉及開關電源技術領域,特別是一種快速啟動開關電源,變壓器T1的一次側設有輔助繞組,輔助繞組設有第一分接頭和第二分接頭,第一分接頭的輸出電壓比第二分接頭的輸出電壓大;線性穩壓模塊的第一端電連接于第一分接頭,供電切換模塊的輸入端電連接于第二分接頭;快速啟動整流橋電路的MOS管Q2的源極、控制芯片U1的電源端和供電切換模塊的輸出端均與線性穩壓模塊的第二端電連接;當第二分接頭的輸出電壓大于線性穩壓模塊的穩壓值時,線性穩壓模塊斷開及供電切換模塊導通,否則兩者狀態相反,且當兩者任一導通時,MOS管Q2斷開;解決
查看 >>2026-04-10
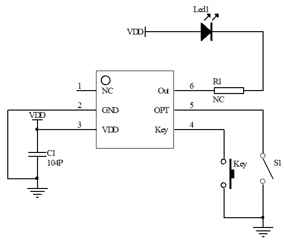
EC6D-5BD開關機芯片DFN封裝低功耗國產手電筒電子開關芯片
EC6D-5BD電子開關芯片是一款基于CMOS制造工藝設計的低功耗集成電路,其獨特的功能特性和緊湊的封裝形式使其在各類電子設備中展現出廣泛的應用潛力。該芯片將傳統機械開關的功能電子化,通過智能化的觸發邏輯實現了更靈活的控制方式,同時其超低功耗特性顯著延長了電池供電設備的續航時間。一、核心功能與典型應用場景該芯片最顯著的特點是具備雙工作模式,通過OPT引腳的不同連接方式可實現完全不同的功能。當OPT懸空時,芯片工作于標準電子開關模式:上電后Out引腳默認輸出高電平(對應LED熄滅狀態),每次觸發Key按鍵時輸出狀態翻轉,這種特性使其成為替代機械開關的理想選擇。在實際應用中,這種模式可廣泛用于智能家居控制面板、便攜式電子設備的電源管理以及工業控制系統的信號切換等場景。值得注意的是,OPT引腳接地
查看 >>2026-04-10
國家知識產權局信息顯示,珠海零邊界集成電路有限公司;珠海格力電器股份有限公司申請一項名為“一種智能功率模塊和一種芯片”的專利,公開號CN121283227A,申請日期為2025年9月。專利摘要顯示,本發明實施例提供了一種智能功率模塊和一種芯片,該智能功率模塊包括:逆變模塊和功率因數校正模塊(PFC模塊)。逆變模塊中,第一、第二反向導通絕緣柵器件的控制端分別與第一、第二集成電路連接,實現了驅動信號的短路徑、低延遲傳輸,提高了開關動作的精確性和可靠性。PFC模塊為逆變模塊提供更穩定、更高電壓的直流母線,使逆變模塊工作在更優的電壓區間。逆變模塊和PFC模塊的關鍵器件之間采用直接連接方式,減少了外部走線,有助于減少電磁干擾。將逆變模塊和PFC模塊集成在同一個封裝內,減少了外部連接和分立元器件的數量,
查看 >>2026-04-10
工業級一鍵開關機專用芯片EH2806-A30B六角貼片開關電源芯片延時IC
EH2806-A30B長按開關芯片是一款專為低功耗設備設計的高可靠性控制芯片,采用SOT23-6超小封裝,廣泛應用于電池供電的工業級產品中,如手持設備、儀器儀表等。其核心功能是通過兩路獨立按鍵輸入實現雙路同步信號輸出,具備精準的時序控制和超低功耗特性,為工業場景提供穩定的開關控制解決方案。一、核心功能與邏輯設計1. 雙鍵分層控制機制**KEY1**采用10秒長按觸發邏輯:上電初始狀態為OUTL高電平(邏輯1)、OUTH低電平(邏輯0)。首次長按10秒后,輸出狀態翻轉為OUTL=0/OUTH=1;再次長按10秒恢復初始狀態,形成開關循環。**KEY2**采用5秒快速響應邏輯:與KEY1同初始狀態,但長按時間縮短至5秒實現相同輸出翻轉,適用于需要快速操作場景。這種差異化時序設計允許同一設備兼容不
查看 >>2026-04-10
國家知識產權局信息顯示,濟南晶碩電子有限公司取得一項名為“一種芯片厚度檢測裝置”的專利,授權公告號CN223755989U,申請日期為2025年3月。專利摘要顯示,本申請涉及芯片厚度檢測設備技術領域,尤其涉及一種芯片厚度檢測裝置,包括承載座、芯片上下移動裝置、對射式光電開關以及控制裝置,承載座兩側上方固定設有側梁;芯片上下移動裝置用于承載芯片和控制芯片上下移動;對射式光電開關對稱設于芯片上下移動裝置兩側的側梁上;控制裝置與對射式光電開關和芯片上下移動裝置電連接,用于根據芯片上下移動裝置移動的距離計算出芯片厚度。本申請的芯片厚度檢測裝置不需要測厚儀,利用高精度直線電機配合高分辨率的對射式光電開關或者激光對射式傳感器完成芯片的厚度檢測。天眼查資料顯示,濟南晶碩電子有限公司,成立于2013年,位于
查看 >>2026-04-10
ES5915-654852長按1.5秒開關機芯片一. 功能說明供電范圍:DC2.0-5.0V。輕觸按鍵輸入兩路信號同步輸出:OUTH高有效、OUTL低有效。上電OUTL為高電平、OUTH為低電平,長按KEY鍵 1.5秒,OUTH輸出高電平,OUTL輸出低電平,再次長按KEY鍵 1.5秒關機,OUTH翻轉為低電平,OUTL翻轉為高電平。二. 電氣參數(VDD=5.0V TA=25℃)工作電壓:2.0V-5.0V工作電流:1uA靜態電流:1uA驅動電流低電平輸出:15mA驅動電流高電平輸出:10mA工作溫度:-10攝氏度-+60攝氏度儲存溫度:-25攝氏度-+125攝氏度三. 電路圖參考電源開關芯片*C2電容可根據電源實際需要調整或省略四. 封裝尺寸圖(SOT23-6)
查看 >>2026-04-10
ES5915-654852長按1.5秒開關機芯片一. 功能說明供電范圍:DC2.0-5.0V。輕觸按鍵輸入兩路信號同步輸出:OUTH高有效、OUTL低有效。上電OUTL為高電平、OUTH為低電平,長按KEY鍵 1.5秒,OUTH輸出高電平,OUTL輸出低電平,再次長按KEY鍵 1.5秒關機,OUTH翻轉為低電平,OUTL翻轉為高電平。二. 電氣參數(VDD=5.0V TA=25℃)工作電壓:2.0V-5.0V工作電流:1uA靜態電流:1uA驅動電流低電平輸出:15mA驅動電流高電平輸出:10mA工作溫度:-10攝氏度-+60攝氏度儲存溫度:-25攝氏度-+125攝氏度三. 電路圖參考電源開關芯片*C2電容可根據電源實際需要調整或省略四. 封裝尺寸圖(SOT23-6)
查看 >>2026-04-10
ES5915-654852長按1.5秒開關機芯片一. 功能說明供電范圍:DC2.0-5.0V。輕觸按鍵輸入兩路信號同步輸出:OUTH高有效、OUTL低有效。上電OUTL為高電平、OUTH為低電平,長按KEY鍵 1.5秒,OUTH輸出高電平,OUTL輸出低電平,再次長按KEY鍵 1.5秒關機,OUTH翻轉為低電平,OUTL翻轉為高電平。二. 電氣參數(VDD=5.0V TA=25℃)工作電壓:2.0V-5.0V工作電流:1uA靜態電流:1uA驅動電流低電平輸出:15mA驅動電流高電平輸出:10mA工作溫度:-10攝氏度-+60攝氏度儲存溫度:-25攝氏度-+125攝氏度三. 電路圖參考電源開關芯片*C2電容可根據電源實際需要調整或省略四. 封裝尺寸圖(SOT23-6)
查看 >>2026-04-10