无套和妇女做内谢,yin荡护士系列合集小说,妺妺窝人体色777777,一女三黑人玩4p惨叫a片

 
低功耗兩路切換開關芯片led開關調色溫控制芯片方案開發EH5204多路開關芯片SOP-8
EH5204-0FCB-4F14 5檔色溫切換開關芯片一、 功能說明上電工作,一路按鍵輸入;2路led輸出;按鍵Key切換5路檔位色溫切換,2路PWM輸出Out1與Out2。Out1:100%,75%,50%,25%,0%,依次循環,上電默認輸出100%。Out2:0%,25%,50%,75%,100%,依次循環,上電默認輸出0%。輸出高有效,無記憶功能;二、 電氣參數(VDD=3.0V,GND=0V,TA=25℃) 工作電壓:2.2V-5.5V;工作電流:0.8mA;驅動電流低電平輸出:30mA;驅動電流高電平暑促:30mA;工作溫度:-10攝氏度-+70攝氏度;儲存溫度:-20攝氏度-+125攝氏度;三、 參考電路圖色溫切換開關芯片 六、 封裝尺寸圖(SOP8)電子切換開關芯片七、 版本
查看 >>2026-04-10
SOT23-6超低功耗單路電子開關芯片麗晶微國產開關電源IC芯片一鍵開關機芯片
ES5521-C3A590短按開長按2秒關芯片一. 功能說明供電范圍:DC2.2-5.0V。輕觸按鍵KEY輸入,兩路輸出:OUT0/OUT1。上電不工作,短按一下按鍵OUT0輸出高電平為開機狀態,開機狀態下每短按一次按鍵,OUT1輸出5mS低脈沖。長按2秒關機,OUT0翻轉為初始化狀態低電平。二. 電氣參數(VDD=5.0V TA=25℃)工作電壓:2.2V-5.0V;工作電流:0.4mA;靜態電流:2uA;驅動電流低電平輸出:13mA;輸出電流高電平輸出:11mA;工作溫度:-10攝氏度-+60攝氏度;儲存溫度:-25攝氏度-+125攝氏度;三. 電路圖參考 *C2電容可跟進電源實際需要調整或省略四. 封裝尺寸圖(SOT23-6)五. 版本說明版本:ES5521-C3A590日期:2025
查看 >>2026-04-10
麗晶微單路電子開關芯片國產長按1-3-5秒一鍵開關機芯片工業級延時開關芯片方案
EH2918B-A9EC長按開關機芯片一、 功能說明EH2918B為工業級長按開關機芯片,芯片采用超低功耗;封裝為SOT23-6小封裝兩按鍵(KEY1、KEY2)輸入控制,兩路信號同步輸出,上電OUTL輸出高電平、OUTH輸出低電平。KEY1鍵:長按1秒開機,OUTL低電平輸出、OUTH高電平輸出,再長按5秒關機,OUTL低電平翻轉為高電平、OUTH高電平翻轉為低電平,依次循環。KEY2鍵:長按3秒開機,OUTL低電平輸出、OUTH高電平輸出,再長按5秒關機,OUTL低電平翻轉為高電平、OUTH高電平翻轉為低電平,依次循環。多應用于手持儀器,醫療設備;機器人等工業級產品上面;二、 極限參數Absolute Maximum Ratings Voltage applied at VDD to V
查看 >>2026-04-10
延時2秒復位開關芯片國產低功耗復位芯片SOT23-6定時開關芯片
在現代電子產品設計中,復位開關芯片作為系統穩定性的關鍵保障,其性能與可靠性直接影響用戶體驗。EY409-09888E作為一款專為便攜式設備優化的復位控制芯片,憑借其精準的時序控制、超低功耗特性以及微型化封裝,成為智能穿戴、IoT終端等領域的理想選擇。本文將深入解析該芯片的技術特點、應用場景及設計要點。一、核心功能與工作邏輯該芯片采用雙路輸出設計(Out1/Out2),通過輕觸開關Key實現智能控制。上電初始化時,Out1默認保持低電平(0V),Out2維持高電平(VDD),這種狀態特別適合需要上電復位的微處理器系統。當用戶短按Key時,芯片觸發精確的2秒脈沖:Out1躍變為高電平同時Out2降為低電平,2秒后自動恢復初始狀態。值得注意的是,芯片內置防抖和抗干擾機制,在2秒脈沖周期內再次觸發按
查看 >>2026-04-10
電源管理芯片-電源控制芯片-電源開關芯片代理商-深圳市微效電子有限公司
一、電源管理芯片的定義電源管理芯片,英文名稱為 Power Management Integrated Circuit,簡稱為“PMIC ”。它本質上是一種集成電路芯片,專門設計用于管理和控制電能在電子系統中的分配、轉換、監測和保護等關鍵環節。其作用是在滿足電子設備各組件對電源需求的同時,盡可能提高電能的利用效率,降低功耗,延長設備的運行時間,并保障設備的穩定可靠運行。電源管理芯片是一種集成電路,主要用于管理電子設備中的電源供應。它通過調節電壓和電流,確保設備在不同工作狀態下的穩定性和效率。電源管理技術在現代電子設備中至關重要,尤其是在移動設備和便攜式電子產品中,能夠有效延長電池壽命并降低能耗。電源管理芯片產品類型:電源管理的范圍相對較廣,包括電源轉換(DC-DC、AC-DC和DC-AC)、
查看 >>2026-04-10
賽微Cellwise代理電池保護芯片、電池計量芯片、開關芯片全面介紹
賽微微電(CELLWISE)簡介據深圳市芯片代理商鑫富立科技(137微15315341)介紹, 廣東賽微微電子股份有限公司(CELLWISE-SEMI)公司產品包括電池安全芯片、電池計量芯片和充電管理及其他芯片,產品廣泛應用于筆記本電腦及平板電腦、智能可穿戴設備、電動工具、充電類產品、輕型電動車輛、智能家電、智能手機、無人機等行業知名品牌的終端產品中。l 賽微電池保護芯片l 賽微電池計量芯片l 賽微電機控制及保護芯片l 賽微充電開關芯片l 賽微線性充電芯片l 賽微低壓差穩壓器LDOl 賽微降壓轉換芯片l 賽微負載開關l 賽微USB電源識別芯片l 賽微模擬前端AFEl 賽微驅動芯片 賽微微電電池安全系列芯片包括電池保護芯片、模擬前端AFE、高邊驅動及電機控制等產品,主要適用于鋰電池及電機應用。
查看 >>2026-04-10
EH5304上電延時開關芯片延時復位電路植物燈定時芯片方案SOT23-6循環定時芯片
EH5304-2704-2F9F 10分鐘開30分鐘關循環定時芯片一. 功能說明供電方式:DC5V;輕觸按鍵輸入,兩路LED同步輸出:1路高有效、1路低有效;上電工作,兩路LED同步亮10分鐘后,轉為低電平30分鐘滅,亮10分鐘-滅30分鐘依次循環。中途短按一下按鍵,關閉LED并停止計時。再短按一下按鍵開啟LED,重新循環定時。二. 電氣參數(VDD=5.0V TA=25℃)工作電壓:2.4V-5.0V;工作電流:0.3mA;靜態電流:2uA;驅動電流:20mA;驅動電流:20mA;工作溫度:-10攝氏度-+60攝氏度;儲存溫度:-20攝氏度-+100攝氏度;三. 電路圖參考循環定時芯片*C2電容可跟進電源實際需要調整或省略、四. 封裝尺寸圖(SOT23-6)循環定時器芯片五. 版本說明
查看 >>2026-04-10
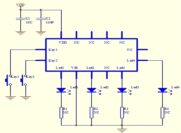
麗晶微EH5907-04C4-B431單按鍵多路循環切換開關芯片led電子開關芯片切換色溫
EH5907-04C4-B431 按鍵切換開關芯片一、 功能說明上電不工作,2個按鍵輸入控制四路輸出。短按Key1依次為:Led1亮-Led2亮-Led3亮-關閉,循環。短按Key2:Led4亮-關閉,循環。2個按鍵單獨控制,互不干擾。二、 極限參數Supply voltage(VDD)……………….…….- 0.3V ~ 6.0VInput in voltage (Vin)…………………..……..-0.3V~VDD+0.3V Operating ambient temperature(Topr)……-10°C ~ 70°C Storage ambient temperature(Tstor) ……-20°C ~100°C三、 電氣參數(VDD=5.0V,VSS=0,TA=25℃)工作電壓
查看 >>2026-04-10
在現代電子設備設計中,復位電路作為系統可靠性的關鍵保障,EY410-46CDEC短按輸出1.6秒脈沖復位芯片以其精準的時序控制和超低功耗特性,成為消費電子、智能家居及便攜式設備的理想選擇。這款采用SOT23-6封裝的微型芯片,通過輕觸開關實現了雙路輸出的智能復位功能,其技術細節和應用價值值得深入探討。一、核心功能與工作邏輯EY410-46CDEC的設計遵循嚴格的時序控制邏輯。上電初始化時,Out1默認輸出低電平(0V),Out2保持高電平(VDD),這種狀態為后續復位操作提供明確的基準點。當用戶短按Key觸發開關時,芯片內部計時器立即啟動1.6秒的精確延時:Out1從低電平跳變為高電平脈沖Out2同步輸出反相的低電平脈沖脈沖結束后自動恢復初始狀態值得注意的是,芯片具備"觸發鎖定"機制——在1
查看 >>2026-04-10
SOT23-6電子開關芯片EH3808長按3秒延時六角開關電源芯片超低功耗
在現代電子產品設計中,低功耗、高可靠性的電源管理方案始終是工程師關注的核心問題。EH3808-519E-2921長按3秒開關機芯片憑借其獨特的性能優勢,正逐漸成為機器人、智能穿戴、AI玩具等領域的理想選擇。這款采用SOT23-6封裝的微型芯片,以僅5uA的超低靜態電流和寬電壓工作范圍,重新定義了便攜式設備的電源管理標準。一、突破性的功能設計該芯片的核心功能體現在其智能化的電平控制邏輯上。在初始上電狀態下,OUTH端口保持低電平(0V),OUTL端口維持高電平(VDD),此時系統處于完全斷電模式。當用戶長按輕觸開關達到3秒臨界值時,芯片內部邏輯電路會觸發狀態翻轉:OUTH躍升至VDD高電平,OUTL則降為0V低電平,這種明確的電平變化可直接驅動MOS管或三極管,實現主控系統的軟啟動。值得注意的
查看 >>2026-04-10
 
1 2 3 4 5 6 7 8 9 下一頁最后一頁 跳轉